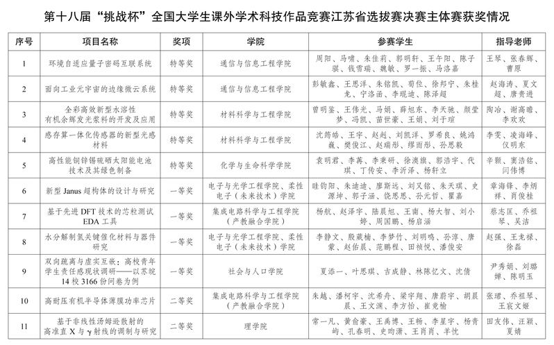
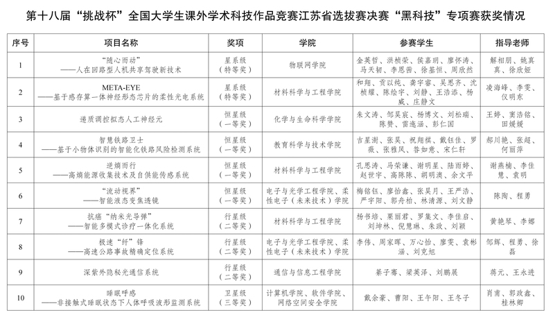
5月28日,第十八届“挑战杯”全国大学生课外学术科技作品竞赛江苏省选拔赛决赛在常州闭幕。我校主体赛11件、“黑科技”专项赛9件参赛作品入围决赛,经过激烈角逐,主体赛荣获特等奖5项、一等奖4项、二等奖2项,“黑科技”专项赛荣获“星系”级作品2项、“恒星”级作品4项、“行星”级作品3项、“卫星”级作品1项,以竞赛总积分全省第四的成绩再次捧得“优胜杯”。
本次大赛由共青团江苏省委、省科学技术协会、省教育厅、省社会科学院、省学生联合会、常州市人民政府主办,常州大学、共青团常州市委、常州科教城管委会承办。大赛自3月启动以来,吸引了全省高校3万余个项目、23万余名青年学子踊跃参赛,实现了省内高校100%全覆盖。通过院级、校级初赛选拔和省级复赛,共有699件作品入围决赛。大赛组织动员的广度及参赛作品的深度较往届都有显著提升。
长期以来,我校高度重视创新创业人才培养工作,立足“电子信息领域”学科优势,形成党委领导、科学实施、师生参与、制度保障的协调保障机制。不断完善校院二级创新创业教育体系,深入挖掘有能力参赛、有计划参赛、有实力冲奖的重点学院、教师、团队,加大储备项目谋划扶持力度,开展对参赛项目的精细化和个性化服务。备赛期间,各职能部门、参赛学院密切配合,最大范围调动各方资源,科学高效地组织好模拟答辩、专家评审、集中打磨、后勤保障等工作,全体指导老师、学生团队想在一起、干在一起,为本次省赛成绩的取得打下坚实基础。



我校获第十八届“挑战杯”江苏省决赛特等奖 再捧“优胜杯”

参赛团队
(撰稿:李伟 摄影:余昕芃 初审:秦昌建 编辑:王存宏 审核:张丰)
